|返回首页 关注创促

2022年深圳在职人才引进办理指南(个人申办)
发布时间:2022-06-06

已在本市依法缴纳社会保险,满足身体健康,未参加国家禁止的组织及活动,无刑事犯罪记录等条件,在人社局申请办理入户。


办理条件

基本条件


1、身体健康,未参加国家禁止的组织及活动,无刑事犯罪记录。

2、已在本市依法缴纳社会保险(符合下款申办条件第六项条件的除外);

深圳社保查询指南

申办条件,只需符合以下条件之一即可,谨记只需满足基本条件以及申办条件其中一个即可!!

按照前款第1至5项条件申请办理人才引进的,由人力资源部门核准办理;按照第6项条件申请办理人才引进的,由人力资源部门在市发展改革部门下达的专项计划指标范围内审批办理。

一、积分入户(2022年积分入户还未开始)

按照深圳市人才引进综合评价分值表测评达到100分,且年龄在45周岁以下的人员

深圳积分入户分值表(2020年最新)

二、学历条件


1、具有普通高等教育本科以上学历,且年龄在45周岁以下的人员;

2、具有普通高等教育专科以上学历,且年龄在35周岁以下的人员。

三、专业技术资格条件

1、具有高级专业技术资格,且年龄在50周岁以下的人员;

2、具有中级专业技术资格,且年龄在45周岁以下的人员。

注:本项所述人员需同时具有中专以上学历。非广东省评定颁发的专业技术资格(不含经全国统考取得),须经过本市(区)人力资源部门审核


四、职业资格

1、具有高级技师职业资格,且年龄在45周岁以下的人员;

2、具有技师职业资格,且年龄在40周岁以下的人员;

3、具有高级技能职业资格,且在深圳市参加社会保险满3年以上,年龄在35周岁以下的人员。

注:本项所述人员的职业资格证书需同时符合深圳市技能人才引进紧缺职业目录。非在本市参加考试的技能职业资格证书(含全国、全省统考类),须通过本市人力资源保障部门组织的相应等级综合水平测试

五、技能竞赛

1、在世界技能大赛和国家级一、二类职业技能竞赛中获奖人员

2、获得“中华技能大奖”、“全国技术能手”、“广东省技术能手”、“深圳市技术能手”称号人员

3、受深圳市委、市政府表彰的人员。

注:本项所述人员年龄需在45周岁以下。


六、高层次人才条件

经深圳市认定的高层次人才,且符合该类人才认定标准对应年龄条件的人员。

深圳高层次专业人才认定流程+材料+条件

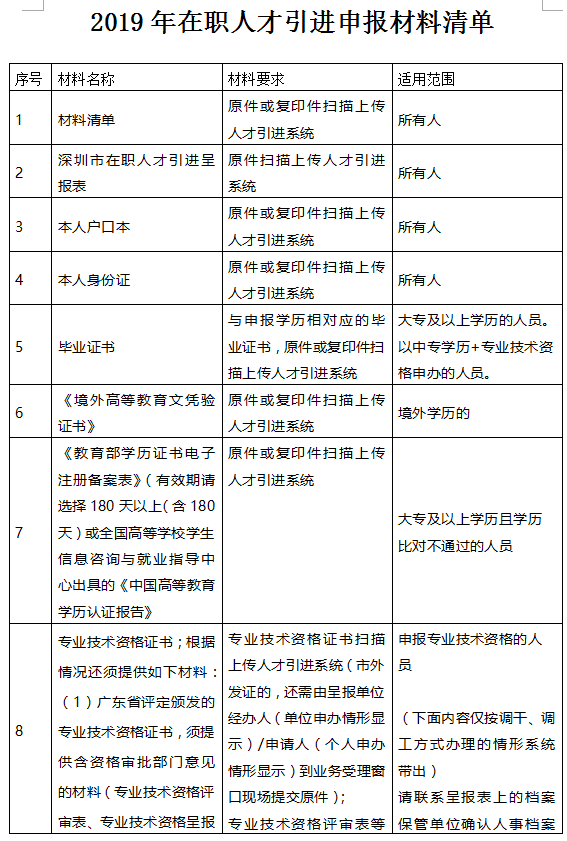
办理材料

>申报材料如下,2022年未出新的政策,因此申报材料还是与19年一致

相关材料说明

1、申请人在将材料扫描上传系统之前,需在我市人才引进定点体检医院进行体检,体检结果由体检医院上传至人才引进系统,申请人无需提交纸质体检表。

2、此材料清单仅作简要引导

3、深圳市人力资源和社会保障局官方网站。

4、材料扫描上传系统并正式提交的时间、以及材料原件在业务受理窗口现场提交的时间,均需在《深圳市在职人才引进呈报表》标注的受理截止日期之前。


办理流程图

本文只能给大家一个官方办理在职人才入户的流程图

2019729190038_76511.png


办理重要提示

(一)关于申报年龄和各项条件的计算人才引进申报年龄及各项条件的截止时间计算


人才引进申报年龄及各项条件的截止时间计算,以呈报单位(单位申办方式)或个人(个人申办方式)在人才引进系统最后一次测评提交信息成功为准,在测评提交信息成功时,申请人需具备与所申报信息一致的相关资质。

在撤回修改信息时,请注意申报年龄的问题。如撤回修改后重新测评提交信息,申报年龄及各项条件的计算均以重新提交信息的时间为准。重新测评提交信息后因超龄或其他原因不符合人才引进条件的,人力资源部门不再受理其人才引进申请。

(二)关于申请人在人才引进系统已存在调令信息的问题


根据我市户籍系统管理规定,同一申请人只能存在一条入户指标信息。如果申请人之前曾申办过我市人才引进并获批,再次申报时人才引进系统将会有提示,申请人需根据提示以及本人情况在下列选项中选择一种:

1.“曾申报人才引进取得调令但未办理入深户手续。”

2.“之前曾申报人才引进并入户深圳,之后户口迁出我市,现需再次申报人才引进;或之前曾申报人才引进并入户深圳,后因学历晋升需再次办理毕业生接收。”选择后点击按钮“确认属实,同意作废之前信息并继续申报”进行申报确认后,方可继续申报。本次调令获批时,之前的入户指标信息将作废。

第1种未入深户的,之前调令予以撤销

第2种曾入深户的,之前调令改为待查状态,申请人今后在办理退休或其他业务需使用之前调令信息的,可向调令使用部门提供之前的入户证明材料来判定该调令的有效性

(三)关于申请人人事档案及身份确认问题申请人符合人才引进条件的


申请人及呈报单位在办理人才引进业务时,应如实申报调出单位、档案情况,按档案记载情况选择业务类型(调干、调工、招工)。有人事档案的,需办理人事档案商调手续;未如实申报档案情况或未按规定办理档案商调的,相关责任后果由其本人承担。

1、调干:在户籍地有人事档案并商调到我市,具有干部身份的办理调干手续。取得干部身份,主要有以下四种途径:

(1)全日制普通大中专院校毕业生由人事或教育有关部门办理接收手续后,获得干部身份。档案中应有:报到证等。

(2)军队干部转业到地方后具有干部身份(自主择业人员不能异地交流),档案中应有:军官转业审批表等

(3)由地级以上组织人事部门审批办理录干手续,档案中应有:录干审批表等。(录干手续于2001年3月取消)

(4)经招录的公务员及事业单位职员,档案中应有:招录审批表等。

2、调工:在户籍地有人事档案并商调到我市,具有工人身份的办理调工手续。取得工人身份,主要有以下三种途径

(1)通过原劳动部门办理招工手续,档案中应有:招工审批表(招工通知、吸收固定工审批表,区县劳动部门盖章)等。

(2)技校毕业生由原劳动部门办理分配手续,档案中应有由学校和区县劳动部门签发的分配函等。

(3)退伍军人的安置审批文件(区县以上民政局安置办盖章



3、其他情况办理招工。

(四)关于子女信息填写及子女随迁问题


申请人在人才引进系统填报子女信息时,填报“有随迁子女”的,需填写随迁子女信息,非随迁的子女信息不用填写。申请人填写随迁子女信息时,需确保信息的真实性、准确性,且符合我市子女随迁相关规定,否则在公安部门入户时将无法正常办理。

根据我市人口管理的相关规定,申请随迁的子女应符合以下规定:

1.本人生育且抚养权归属本人的未满18周岁的子女(大中专院校在校生除外)

2.随迁子女需与本人在同一户口本上,且同为城镇户籍或同为农业户籍;具备硕士研究生及以上学历或副高级及以上技术职称或技师及以上职业等级资格且申请人与随迁子女户口性质一致的(同为城镇户籍或同为农业户籍),可申请办理异地随迁

其他


1、如发现信息填报有误的,在材料正式受理前,可撤回修改后重新申报;已受理或已审批的业务无法撤回修改,可在当前业务办结后重新申报。

2、系统申报时必须填写18位的身份证号码。如在我市社保部门参保身份证号码与当前二代身份证号码不一致,且属非正常升位的,须先到市社保部门变更参保身份证号后,再进行系统申报。

3、如“毕业院校”“专业”名称未在系统已列出范围之内,可系统选择“其它”后,自行编辑录入。

4、“调出单位名称”须与公章完全一致。

5、申报信息须由呈报单位成功测评提交后方为有效信息,如有提交后又撤回修改信息的,以最后一次成功测评提交信息为有效信息。

6、呈报单位及申请人须认真校核已申报信息,如因信息填报错误导致无法正常办理人才引进业务的,责任由本人和呈报单位承担。

用人单位或人才引进代理机构有以下行为之一的,记入本市人才引进征信系统,该用人单位或人才引进代理机构及其法定代表人、经办人5年内均不得办理人才引进业务,涉嫌犯罪的,移送司法机关依法处理:

(1)用人单位为非本单位人员办理在职人才引进的;

(2)违反相关规定代办在职人才引进的;

(3)申报虚假信息或提供虚假材料的;

(4)不严格核实申报材料造成不良后果的;

(5)有行贿、受贿或索贿情形的;

(6)有其他相关违法犯罪行为的。申请人有申报虚假信息或提供虚假材料等行为的,不予办理人才引进手续,记入本市人才引进征信系统和个人信用征信系统,5年内不得申办人才引进业务;已领取人才引进审核文件的,予以撤销;已入户的,予以注销,退回原籍;涉嫌犯罪的,移送司法机关依法处。

热门文章更多

关注我们

感谢咨询花城教育,请留下您的联系方式及问题,我们会尽快与您联系!

最多输入200字
提交

广东省创新人才促进会 版权所有 粤ICP备2022073674号-1